随着我国水务市场改革的不断推进,水务行业集团化、规模化的趋势愈发明显。水务企业通过集团化模式,整合现有资源,拓展市场业务,提升综合服务能力,实现产业链的延伸。但是由于国内的水务集团公司发展历史并不长,对集团管控的认知存在着不足,无法充分发挥集团管控优势,突破发展瓶颈。
目前水务企业集团管控主要存在如下问题
01 总部对下属企业一抓就死,一放就乱;
02集团公司治理结构不完善,监督约束和激励机制不健全,难以进行有效监管;
03集团组织架构缺陷,总部战略管理能力无法发挥,集团模式名存实亡;
04管理权责不清晰,权限边界划分不清楚,资源无法得到有效发挥;
05行政命令式的管控取代了产权管理的治理管控,总部对子公司日常经营活动常常施加影响,破坏集团整体价值;
06对子公司无法形成一套有效的管控体系,无法形成可支撑高速发展、复制的管控模式。
那么我国水务企业究竟应该采取哪种集团管控模式,以实现集团核心竞争力的强化和扩张,实现多项业务之间的战略协同,最终达到“1+1>2”的效果呢?
集团管控模式类型
按照集权程度划分,目前常见的集团管控模式主要有“运营管控型”、“战略管控型”和“财务管控型”。
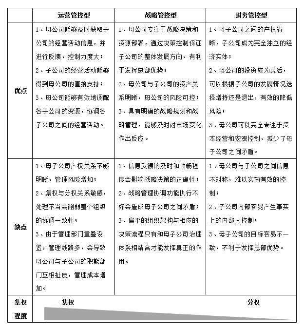
1、运营管控型
运营管控是一种集权的管控模式,主要通过总部业务管理部门对下属企业的日常经营运作进行管理,其关注重点包括成员企业经营行为的统一与优化、公司整体协调成长、对行业成功因素的集中控制,通过财务控制、战略规划与控制、采购控制、销售控制、人事控制等方式对子公司的日常经营活动进行管理。
2、战略管控型
战略管控是介于集权与分权之间的一种管控模式,主要以战略规划为主,集团主要关注集团业务组合的协调发展、投资业务的战略优化和协调,以及战略协同效应的培育,通过对成员企业的战略施加影响而达到管控目的,主要管控手段为财务管控、战略规划与控制、人力资源控制,集团总部一般没有具体的业务管理部门。
3、财务管控型
财务管控是一种分权管控模式,主要以财务指标对成员企业进行管理和考核,关注投资回报,集团主要通过投资业务组合的结构优化来追求公司价值最大化,管控的主要手段体现为财务管控、法人治理和企业并购行为,集团总部一般不干涉子公司的具体经营和管理活动。
集团管控模式选择的影响因素
不同的管控模式均有其优缺点,没有绝对的优劣高低之分。水务企业在选择集团管控模式时,可以根据战略重要度、业务相关度、产业环境、发展状态、业务结构等五大要素进行权衡。
1)战略重要度:指现阶段下属单位在整个集团战略中所处的位置,战略地位越高,越倾向于采用集权的管控模式。
2)业务相关度:指集团总部掌控的资源与各单位之间的关联程度,以及各单位间的业务协同程度。资源相关度越高,越倾向于采用集权的管控模式。
3)产业环境:指下属单位的产业市场变化特征以及竞争激烈程度,变化越快、竞争越激烈,越倾向于采用分权的管控模式。
4)发展状态:指下属单位目前所处的发展阶段以及管理是否成熟,下属单位越处于低级的发展阶段,其抗风险能力越弱,因此就越倾向采用集权的管控模式。企业越成熟,越容易实现分权。
5)业务结构:指下属单位的多元化程度、业务区域以及业务领域管理的专业化程度,业务越多、区域范围越大、管理越专业,越倾向于采取分权的管控模式。
案例分享
某水务集团经过多年发展,目前已形成了集原水、自来水、污水处理、固废、环卫等多种职能于一体的综合性水务企业,下辖多家子公司。该水务集团管控模式选择分析如下:
01从战略重要度方面看
水务板块(原水、自来水、污水)战略地位较高,是该水务集团核心业务,应采用高度集权的运营管控模式。而其他业务板块(固废、环卫)为延伸产业,集权程度低于核心业务,可采用战略管控模式。
02从业务相关度方面看
各子公司业务差别较大,业务协同程度相对有限,业务独立性较强,在集团价值链上的相关程度处于居中水平,可采用战略管控模式。
03从产业环境方面看
水务企业因其所属行业的特殊性,其所面临的市场变化较为稳定,市场竞争激烈程度相对较低,因此可采用集权度较高的运营管控模式。
04从发展状态方面看
该水务集团经过多年发展,已步入高速发展阶段,整体管理水平、抗风险能力都较高,可采用战略管控模式。
05从业务结构方面看
业务种类虽有一定延伸,但业务整体多元化程度仍有限,且业务竞争区域多集中于本地市场,因此适宜采用运营管控模式。
综合上述分析,该水务集团应当定位于战略制订者和运营监管者,其管控模式建议采用以战略管控为主、运营管控为辅的混合型管控模式,推动母公司与子公司整体协调发展。
结语
集团管控模式并非一成不变,不同的集团管控模式均适应于一定的企业管理情境下。水务企业在选择集团管控模式时,应充分权衡各项影响因素,选择与自身相匹配的方案,并根据实际发展情况进行动态优化,及时应对集团化带来的问题,最终实现水务企业效益最大化。

. 行业研究 .水务行业
